为进一步规范实验课程教学、考核及成绩评定工作,根据《武汉晴川学院实验课程考核及成绩评定实施细则》(附后)的要求,结合我院具体实际,特制定本规范。
一、实验课程教学大纲的撰写
(一)教学大纲中需明确实验项目类型和实验性质,实验项目类型包括:演示性实验、验证性实验、综合性实验和设计性实验;实验性质是指该实验为“必做”或是“选做”。实验课程应适当开设综合性、设计性实验项目,尤其是32学时以上的独立实验课程,原则上应为综合性、设计性实验项目,可以分次实现。
(二)教学大纲中需明确实验项目数、实验项目提交材料类型、实验开出项目数(具体要求见下表)。

(三)每门实验课程在授课之前,课程组组长应当与授课教师充分交流、研讨,保证同一门课程在同一专业的不同班级,做到“三统一”:实验内容要统一、同一实验提交报告的形式统一、实验要求统一。
二、实验课程的考核形式
(一)实验课程考核分日常考核和期末终结性考核两种形式。日常考核,即对学生的每个实验项目完成质量进行评分。
期末终结性考核,即实验结束后,在最后一次上实验课或另设时间进行考核,以操作考核为主。
(二)非独立设课的实验课考核可采取日常考核形式;独立设课的实验课考核除进行日常考核外,还应当进行期末考核。
三、实验报告书写规范
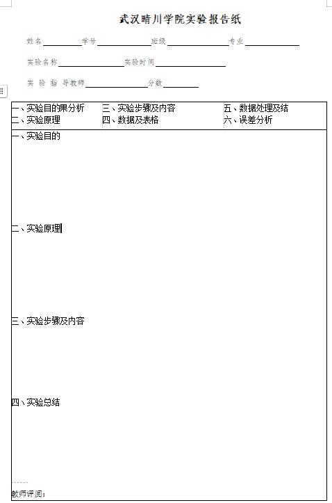
(一)纸质版实验报告书写格式严格参照《武汉晴川学院实验报告纸》(附后),内容填写,要求字迹清晰、卷面整洁,详细记录实验过程中的操作步骤、数据处理等环节,保证实验过程各项内容完整、数据真实。
(二)电子版实验报告撰写统一参照纸质版实验报告内容,书写完整的实验报告最终的提交格式需为PDF版。实验数据应实事求是,严禁弄虚作假和抄袭。
1.程序设计类课程实验可直接提交每次实验的原始代码,但需在首页标注清楚电子版实验报告的抬头(见下图)以及尾页的教师批阅。

2.采用电子版实验报告的课程,为了保证实验操作的真实性、原创性及准确性,除电子版实验报告外,实验教师可视课程内容适当增加支撑材料的收集,形式不限,可采用包括但不限于截图、录屏等方式提交。
3.采用分组实验的实验课程,应在首节课就确定实验小组名单,一经确定,实验小组不得随意更换人员;实验报告以组为单位提交,每位学生必须都有自己的实验报告,杜绝每个实验小组只制作一份实验报告,并且每张实验报告应详细指明各自在组内的分工(组内分工可由小组成员讨论,经授课老师同意后调整),以便授课教师批阅。
四、实验成绩评定与记载
(一)指导教师根据实验教学大纲要求和课程特点制定详细的考核基本要求和成绩评定办法。日常考核评分依据为学生各实验项目实验报告的批阅分数。期末考核可以根据实验内容的独立完成情况,仪器设备操作熟练程度,数据及结果的分析、讨论情况进行评定。
(二)实验课程考核以百分制评定成绩。教师要根据本学期已开出的实验个数和各实验项目的成绩,计算出每个学生的平均分数作为日常实验考核成绩。
1.选择分组实验的课程,要合理给出各小组成员每次实验成绩,小组成员分工不同,成绩不同,避免同一小组所有成员的实验成绩出现雷同的情况。
2.独立设课实验课还要将期末考核和日常考核加权后,给出本门实验课程的最终成绩。
3.非独立设课实验课成绩应根据实验学时占总学时比重,按30%-50%的比例记入该门课程平时成绩。
(三)实验教师将每个实验项目的成绩填写在《武汉晴川学院实验课程日常考核成绩记录表》(附后)上;采用电子版实验报告的课程,在收集实验报告时,还需填写每次实验项目考核成绩表(附后),以便后期汇总成绩。
五、实验报告批改要求
(一)实验报告的批改必须及时,指导教师应在下一个实验项目开设之前或一周内将实验报告批改完毕。
(二)纸质版实验报告一律采用红色水性笔批阅,实验成绩批于报告首页,评语位于报告尾页;电子版实验报告采用PDF批注功能,位置与纸质版保持一致,即实验成绩批于报告首页,评语批于报告尾页,文字要求为三号或16磅红色楷体字。批阅时应认真检查实验数据和结果,给出评阅评语和分数,并注明评阅日期。
(三)教师应及时将批阅后的实验报告返给学生,以促进学生认真细致地完成实验项目操作和实验报告撰写。经学生查看后教师再将批阅后的实验报告回收存档。
(四)学生实验报告的批阅率应达到100%。
六、实验报告存档要求
(一)所有实验课程,根据课程归属由相应学院(部)负责,授课教师必须在结课三周内完成实验报告的移交和存档。
(二)开云官方端网站登录入口由专门实验人员负责实验报告的存档工作。每学期末,按课程名称,将存档的实验报告装订成册,装订时按实验项目顺序存档以教学班为单位进行装订,每个实验项目按学生学号从小到大排序,并在第一页加订存档目录。
(三)独立开设的实验课存档材料为:
1.实验报告封面;
2.课程实验大纲;
3.教学进度计划表;
4.课程过程性考核登记表;
5.实验报告(电子版刻录光盘);
6.卷内备考表。
(四)非独立设课的实验课存档材料为:
1.实验报告封面;
2.课程实验大纲;
3.教学进度计划表;
4.课程过程性考核登记表;
5.实验报告(每个教学班存档5组学生实验报告);
6.卷内备考表。
(五)电子类实验报告(作品、成果)必须为PDF版,并刻录成光盘存档。光盘内一级目录为“学年度+学期+专业+年级+班级+实验课程名称”,二级目录为实验项目名称,三级目录为学生实验报告。
1.光盘文件命名规则:
[学院名称]-[学年度]-[学期]-[学历层次]-[专业]-[年级]-[班级]-[实验课程名称]。(均为全称)
例如:开云官方端网站登录入口-2024-2025学年第一学期-本科-软件工程-2022级1、2班-数据库系统
注:专业全称:计算机科学与技术、软件工程、物联网工程、数据科学与大数据技术、计算机应用技术、软件技术(专业不允许缩写)
电子类实验报告(作品、成果)光盘里面文件夹的命名规则如下:
①个人实验

2.分组实验

计算机学院
实验课程考核及成绩评定实施细则(试行)
为进一步规范实验课程考核及成绩评定工作,结合我校具体实际,特制定本办法。
一、实验课程考核形式
(一)实验课程考核分日常考核和期末终结性考核两种形式。
日常考核,即对学生的每个实验项目完成质量进行评分。
期末终结性考核,即实验结束后,在最后一次上实验课或另设时间进行考核,以操作考核为主。
(二)非独立设课的实验课考核可采取日常考核形式;独立设课的实验课考核除进行日常考核外,还应当进行期末考核。
二、实验成绩评定与记载
(一)指导教师根据实验教学大纲要求和课程特点制定详细的考核基本要求和成绩评定办法。日常考核评分依据为学生各实验项目实验报告的批阅分数。期末考核可以根据实验内容的独立完成情况,仪器设备操作熟练程度,数据及结果的分析、讨论情况进行评定。
(二)实验课程考核以百分制评定成绩。教师要根据本学期要求做的实验个数和各实验项目的成绩,计算出每个学生的平均分数作为日常实验考核成绩。独立设课实验课还要将期末考核和日常考核加权后,给出本门实验课程的最终成绩。非独立设课实验课成绩应根据实验学时占总学时比重,按30%-50%的比例记入该门课程总成绩。
(三)实验教师将每个实验项目的成绩填写在《武汉晴川学院实验课程日常考核成绩记录表》(附件3)上。
三、实验报告批改要求
(一)实验报告的批改必须及时,指导教师应在下一个实验项目开设之前或一周内将实验报告批改完毕。
(二)实验报告一律采用红色水性笔批阅,批阅时应认真检查实验数据和结果,给出评阅评语和分数,并注明评阅日期。
(三)教师应及时将批阅后的实验报告返给学生,以促进学生认真细致地完成实验项目操作和实验报告撰写。经学生查看后教师再将批阅后的实验报告回收存档。
(四)学生实验报告的批阅率应达到100%。
四、实验报告的检查
(一)各教学单位要组织对实验课程的实验报告进行检查,检查责任主体为课程承担学院(部)、教研室。检查合格的课程,由学院(部)按照学校档案管理规定存档备查;检查不合格的课程,应责令任课教师限期整改,拒不改正的报教务处调查处理。
(二)每学期各学院(部)、教研室根据所承担实验课的开课进度,拟定实验报告检查计划,报实验教学管理中心备案。
(三)实验教学管理中心每学期组织进行实验报告的抽查工作,抽查结果作为评价教学单位实验教学效果的重要依据,抽查发现问题的将追究相关人员责任。
五、实验报告存档要求
实验报告是重要的实验教学记录,客观记录了实验课程实验项目开设情况,是考核学生实验操作水平、评价实验教学质量的重要参考依据,规范实验报告管理可有效促进实验教学质量的提升。
(一)各学院(部)每学期初将需填报实验报告的实验课程报实验教学管理中心。
(二)所有实验课程,根据课程归属由相应学院(部)负责,在结课三周内完成实验报告的移交和存档。
(三)各教研室要指定专人负责实验报告的存档工作。每学期末,按课程名称,将存档的实验报告装订成册,装订时按实验项目顺序存档以班级为单位进行装订,每个实验项目按学生学号从小到大排序,并在第一页加订存档目录。
(四)独立开设的实验课存档材料为:课程实验大纲、实验教学进度表、过程性考核成绩记录表、实验报告。
(五)非独立设课的实验课存档材料为:课程实验大纲、实验教学进度表、过程性考核成绩记录表、代表实验报告(每个教学班存档5组学生实验报告)。
(六)电子类实验报告(作品、成果),每个教学班需收集5组学生电子实验报告,并刻录成光盘存档。光盘内一级目录为实验课程名称,二级目录为学生学号,三级目录为实验项目名称。
六、实验考核中相关问题的处理
(一)实验报告中数据记录混乱、数据处理没有按规定完成的,数据偏差较大,或字迹潦草、书写不规范的,应根据情节的不同要求学生重做或重写;
(二)实验报告弄虚作假和互相抄袭的,一经发现应取消学生当次实验成绩,并要求学生在规定时间内重做实验;
(三)在独立设置的实验课程中,每个实验项目成绩都应达到及格标准,对于不及格的实验项目必须重做,否则实验课程按不及格记载;
(四)非独立设课实验成绩不及格,应当取消该课程理论环节的期末考试资格;
(五)请人替做或代替他人做实验的学生,将按照《武汉晴川学院学生考试违纪处理办法》中的相关规定进行处理;
(六)请病(事)假的学生应在规定时间内补做实验;
(七)实验课程不得免修,实验考核成绩不合格者必须参加重修;
(八)实验课程不设置毕业前补考。
本办法从正式发布之日起开始实施,由实验教学管理中心负责解释。


